摘要:上半年营、利双降(欢迎关注杠杆游戏)
撰文|杆姐&编辑|爱丽丝
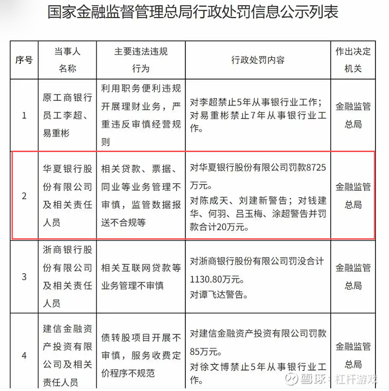
一张8725万元的天价罚单,让华夏银行再次站在舆论风口浪尖。
国家金融监督管理总局近期公告显示,华夏银行总行因“相关贷款、票据、同业等业务管理不审慎,监管数据报送不合规”等多项违法违规行为,被罚款8725万元。
与此同时,包括陈成天、刘建新在内的多名相关责任人被予以警告,钱建华、何羽、吕玉梅、涂超等四位从业者被警告并合计罚款20万元。

8725万!这一金额不仅创下2025年银行业单笔处罚纪录,更与该行不久前发布的半年报中“经营态势平稳向好”的表述形成强烈反差。
华夏银行今年到底怎么了?
1、
将视野拉长至整个2025年,这张天价罚单更像是华夏银行合规风险“滚雪球”的顶点。在此之前,该行及其分支机构早已是监管罚单上的“常客”。
根据企业预警统计杠杆游戏看到,2025年以来华夏银行系统(包括总行及分支机构)收到的罚单共计超过21条,总额已然过亿。

图表来源|企业预警通(特此感谢)
21张罚单中,14张提及了信贷业务,涵盖贷前调查不实、贷中审查流于形式、贷后资金回流借款人、虚假借名贷款、违规上调风险分类等经典顽疾,且涉及多家分行,说明为全行性问题;其次就是票据业务、反洗钱、外汇业务以及同业、内控、信用卡等其他违规。
从地理分布看,罚单覆盖珠三角、长三角、京津冀及中西部地区,既有一级分行也有县域支行,但总行层面的系统性问题则是华夏银行罚没金额爆炸性增长的根本原因。
值得注意的是,总行罚单里,首次出现了“监管数据报送不真实”这一主要违法事项,与贷款、票据、同业投资并列,显示华夏银行在资本充足、不良率、集中度等核心监管指标上可能存在人为修正?细思恐极。
2、
如果说合规问题是悬在华夏银行头顶的“达摩克利斯之剑”,那么2025年的中期业绩,则反映出其赖以生存的经营基本盘也正面临凛冽寒流。
上半年,华夏银行营业收入455.22亿元,同比下降5.86%;净利润114.70亿元,同比下降7.95%,是A股上市银行里该数据下滑幅度最大的银行。
Wind数据显示,2025年上半年42家A股上市银行的平均营收、净利润同比增速已双双转正,分别为1.0%和0.8%,华夏银行的“双降”表现明显落后于行业平均水平。

从收入结构看,2025上半年华夏银行利息净收入下降3.60%,传统存贷业务增长乏力已成不争事实。非利息净收入也下降10.16%;反映银行盈利能力的核心指标——净息差,已经下降至1.54%,同比下降0.07个百分点。
净息差收窄的主要原因包括:一方面,贷款市场报价利率(LPR)持续下行,资产收益率承压;另一方面,存款成本刚性较强,负债端成本优化空间有限。这种“两头受压”的局面短期内难以根本改善。

资产质量来看,截至2025年6月末,华夏银行不良贷款率为1.60%,与上年末持平。但杠杆游戏注意到,其个人贷款不良率从1.80%上升至2.27%,增加了0.47个百分点。个人贷款不良余额较年初激增32.17亿元至162.35亿元,半年报中解释为“受外部风险形势影响,部分债务人收入水平与还款能力下降”。

上半年,华夏银行拨备覆盖率和贷款拨备率双双下降。拨备是银行抵御未来风险的“弹药库”。拨备覆盖率的下降,意味着银行应对未来可能出现的不良贷款损失的能力在减弱。
3、
公司治理方面,华夏银行的2025年也正经历重大变动。此前1月,李民吉因个人原因辞去董事长职务,由杨书剑接任。此后,该行还经历了独立董事、执行董事、董事会秘书等多个关键岗位的变更。
高层人事频繁变动可能对银行战略连续性和内部管控稳定性产生不利影响。新领导上任需要时间熟悉情况、组建团队、推行新的管理思路,这个过程中的衔接问题可能暂时影响银行运营效率。
由此来看,监管罚单往往只是表象,华夏银行内部控制和公司治理机制恐怕存在缺陷。
从资产规模看,华夏银行总资产4.55万亿元,在股份制银行中排名居中,与头部股份制银行相比仍有较大差距。
在杠杆游戏看来,这种“不大不小”的中间定位也会使华夏银行在竞争中面临更多挑战。大型银行凭借规模优势和系统重要性地位,享有较低的融资成本和较强的风险抵御能力。
小型银行则可以通过聚焦特定区域或特色业务,实现差异化发展。中型银行如华夏银行,则需要在规模和特色之间找到平衡点。
综上,华夏银行面临的不仅是单张罚单的困境,更是盈利能力下滑、资产质量承压、合规风控不足的多重挑战。
在金融监管日趋严格、银行业竞争加剧的背景下,华夏银行必须做出改变。
本文未标注出处的图表,均源自企业预警通或监管部门披露,特此说明并致谢
版权及免责声明:本文系杠杆游戏创作,未经授权,禁止转载!如需转载,请获取授权。另,授权转载时还请在文初注明出处和作者,谢谢!杠杆游戏任何文章之观点,皆为学习交流探讨用,非投资建议。用户据此进行的一切投资,请自负责任。文章如有疏漏、错误欢迎批评指正。