


宏观:国内需求端仍是核心症结
【重要资讯】
1、“沪六条”房产新政实施一月有余:9月成交环比增8%、同比增24%。
2、七年来首次,美国政府正式“关门”。美参议院再度否决两党临时拨款议案,万斯警告关门持续就将裁员。
3、美国最高法院拒绝特朗普立即罢免美联储理事库克,明年1月审理解雇案。
4、“小非农”意外萎缩!美国9月ADP就业人数减少3.2万人,年内降息两次预期上升。
5、美国9月ISM制造业PMI连续七个月收缩,新订单回落,价格指数三连降。
6、美国政府关门第二天,特朗普称考虑裁减成千上万联邦雇员。
7、美联储明年票委重申通胀风险,称行动必须“格外谨慎”。
8、美国9月ISM服务业PMI 50,显著不及预期,商业活动创2020年以来最差。非农数据暂未公布,芝加哥联储主席:9月失业率料4.3%,劳动力市场稳定。
9、特朗普信赖的美联储理事米兰:房租上涨或导致其改变通胀预期。美联储副主席警告就业与通胀双重挑战,达拉斯联储主席呼吁谨慎降息。“新美联储通讯社”批联储主席大热人选哈塞特。
10、白宫担忧政府停摆拖累经济数据发布,民主党再度阻挡拨款法案。
11、特朗普再提“全民发钱”:考虑用关税收入来退税,大概1000-2000美元。
12、两党都信“胜券在握”,美国政府关门进入第二周。
13、特朗普:11月1日起对美国进口中型和重型卡车征收25%关税。
14、日本市场开启“高市早苗交易”应对“安倍经济学”回归:日元重挫、日股大涨;高市早苗顾问:日本央行10月加息为时过早,12月更合适。
15、2025国庆档票房破15亿,中秋节单日票房破2亿。
16、10月6日全社会跨区域人员流动量预计超2.95亿人次。
17、假期前五天,经港珠澳大桥珠海公路口岸出入境车流量超11万辆次。
18、国铁集团:国庆中秋假期首日全国铁路发送旅客2313.2万人次,创单日旅客发送量历史新高。
19、合肥市住房公积金新政:首套房认定放宽,组合贷款比例优化。
国内方面,国庆假期人员出行整体表现不弱。假期第六天,全社会跨区域人员流动量29819.42万人次,环比增长2.4%,同比增长7%;假期前半程交通出行人数再创新高,水路、民航旅客发送量亦实现增长。不过,国庆假期整体表现或不及五一假期。整体来看,后续经济修复的关键仍需聚焦居民需求端。当前,供需两端政策正逐步推进,后续或仍有增量政策出台,以推动物价平稳回升。政策出台的关键触发因素或为经济数据超预期下滑,且政策基调仍以托底为主。
海外方面,美国政府已停摆,非农报告未能按计划发布。这一情况加剧了市场不确定性,推动避险情绪有所升温。若政府停摆状态持续,将直接影响10月美联储议息会议的决策基础,需持续关注政府停摆的最新进展。国庆假期期间,美国公布的部分经济数据不及预期;叠加非农就业报告无法发布,ADP 数据的重要性被异常放大,而疲软的就业数据进一步强化了市场对美联储降息的押注。此外,日本政坛动态也是本次国庆假期的关注焦点。日本市场已开启 “高市早苗交易”,以应对 “安倍经济学” 回归 , 高市早苗主张的宽货币、宽财政政策理念推动日股大幅上涨。市场普遍预期,高市早苗上台后,日央行加息节奏将进一步延后。
贵金属:强势上涨 续刷新高
【重要资讯】
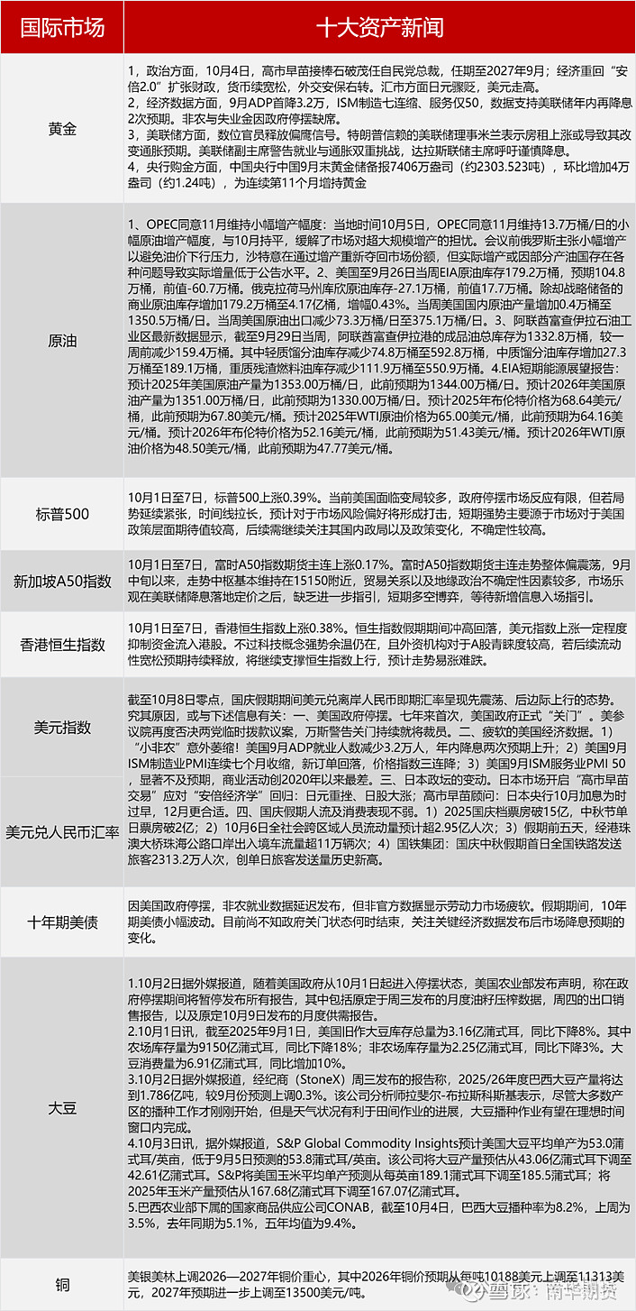
国庆期间,海外贵金属价格重心继续大幅上抬,其中COMEX黄金2512合约最高上摸4000整数关口,COMEX白银主力亦刷13年来新高,NYMEX铂金接近11年来新高,NYMEX钯金则回到今年7月峰值附近。周边美指和1Y美债收益率整体收涨,一方面反映降息预期小幅降温,受数位美联储官员释放偏鹰讲话影响,另一方也受到高市早苗胜选后日元贬值提振;比特币同样大涨,美股则震荡上行。
假期期间贵金属的强势,仍主要受到货币政策宽松预期下的投资需求强劲,以及通胀与经济风险担忧并存下黄金配置需求的上升推动,此外美国政府停摆事件引发的避险买需亦不容忽视。截至10月6日,全球最大黄金ETF—SPDR持仓已经回到1000吨上方至1013.16吨;全球最大白银ETF—iShares持仓亦达到15311.1吨。而央行购金热情良好则继续为金价上涨提供重要信心支持。中国央行9月增加黄金储备1.24吨至约2303.523吨,为连续第11个月增持黄金。
受美国政府停摆影响,包括美国非农、周度初请失业金人数等多项数据未能如期公布,而10月底将召开美联储FOMC会议,投资者关注10月15日美CPI能否如期公布。其他数据方面,上周公布的美9月ADP大幅低于预期为萎缩3.2万,ISM制造业PMI七连缩、服务仅50,一度推升美联储年内再降息2次预期。
【核心观点】我们预期贵金属强势仍有望延续,但短期快速上涨以及伦敦金接近4000,伦敦银接近50整数关口下,不排除因部分获利盘了解而引发价格调整可能,但任何调整仍视为贵金属中长期逢低步多机会。
原油:供应压力增加,油价表现疲软
【盘面回顾】十一国庆假期,国际油价呈现震荡下行态势,布伦特原油从9月30日的66.77美元/桶跌至10月8日的65.26美元/桶附近,跌幅约2.26%;WTI原油则从62.74美元/桶下探至61.13美元/桶,跌幅约2.57%,期间一度逼近60美元关口,创下四个月以来的低位。从消息层面看,假期内核心影响因素集中在供给端:10月5日OPEC+会议明确11月维持13.7万桶/日的小幅增产幅度,且第二阶段165万桶/日的新增产计划已从10月启动,叠加伊拉克库尔德地区恢复输油管道运营后,每日将为市场新增至多23万桶供应,双重增量预期持续施压市场。同时,美国政府停摆引发全球经济复苏担忧,进一步削弱油价支撑。
【南华观点】国庆期间原油表现疲软,主要受到宏观和供应压力两方面影响。从宏观层面来看,美国政府停摆引发了市场对全球最大经济体需求前景的担忧,叠加EIA上调供应预期,供需失衡的担忧持续主导市场情绪。供给端方面,OPEC+11月维持13.7万桶/日增产幅度的决议进一步强化了供应宽松预期,且伊拉克库尔德地区中断两年半的输油管道已于9月底恢复输油,预计每日将为国际市场新增至多23万桶供应,短期供应增量的确定性较强。综合来看,当前供应端增量信号明确,地缘政治扰动仅能短期限制油价跌幅,短期油价或延续震荡偏弱格局,重点关注10月中旬EIA库存数据及俄罗斯出口的实际变化。
股指:海外股指节日偏强,A股易涨难跌
【重要资讯】
1、中国科学院金属研究所日前消息,该所科研团队在固态锂电池领域取得突破,为解决固态电池界面阻抗大、离子传输效率低的关键难题提供了新路径。
2、截至10月7日18时40分,2025年国庆档电影总票房(含预售)破17亿元。2024年国庆档(2024年10月1日至7日)全国电影票房为21.04亿元。
3、当地时间10月6日,美国总统特朗普在其社交平台“真实社交”上发文表示,自2025年11月1日起,所有从其他国家和地区进口至美国的中型和重型卡车将被征收25%的关税。
4、当地时间10月6日,美国国会参议院对民主党提出的旨在结束政府“关门”的拨款法案进行表决,最终以45票赞成、50票反对,法案未获通过。随后,美参议院对共和党提出的临时拨款法案进行了投票表决。投票结果仍然未达通过门槛,法案未获通过。随着法案被否决,美国政府“关门”将继续。
【核心观点】国庆假期期间,全球主要股指表现偏强,以标普500为代表,10月1日至7日上行0.39%。假期前夕,A股走势整体偏强,沪深300创下历史新高,一定程度提前反映了市场对于国庆假期的乐观预期,假期期间,从消费数据,如出行人数以及电影票房来看,并未高于此前假期数据,所以预计开盘后,市场主要反应外围信息,在前期乐观有所释放的情况下,上行动力不算强,因为有较多的不确定性存在,不过预计整体易涨难跌,大概率继续呈现结构性行情。展望后市,重点关注美国政府关门情况,10月20-23日二十届四中全会、中美新一轮贸易谈判情况,以及十月美联储降息情况以及后续预期引导,预计股指波动扩大大概率从下旬开始,上旬仍将维持宽幅震荡。
【策略建议】观望为主,节前推荐的双买策略可逢高止盈。
国债:延续震荡态势
【核心观点】节前债市普遍反弹,或与央行将进行买断式逆回购的消息有关。节后首日央行将进行11000亿3个月买断式逆回购,超额续作3000亿,彰显对流动性的呵护。基本面上,9月官方制造业PMI有所回升,生产指数显著回升,表明生产旺季到来,但订单回升有限,产成品库存累积,显示制造业旺季成色不足。政策方面,节前发改委在新闻发布会上宣布将会同有关方面推进新型政策性金融工具,规模5000亿元用于补充项目资本金,未来需关注央行对于这一政策的具体安排。短期来看,央行可能仍然倾向于使用结构性工具支持实体经济,而延后降准降息的时点。节后市场或延续震荡态势,反弹后不宜追高。
【策略建议】多单逢低介入,不宜追高。
外汇:关注后续美国政府停摆新进展
【盘面回顾】截至10月8日零点,国庆假期期间美元兑离岸人民币即期汇率呈现先震荡、后边际上行的态势。总体来看,美元指数变动或是主因。具体来看,国庆假期前期,市场对美国经济和政策不确定性的担忧情绪有所升温。10月1日美国政府正式“关门”,叠加8月制造业PMI新订单指数再次陷入收缩,以及美国9月ADP就业人数减少3.2万人,疲软的经济数据推动美国年内降息预期升温,美元指数在假期前几日呈震荡偏弱走势。10月4日,日本高市早苗在自民党总裁选举中获胜后,市场预期日本货币政策加息路径将有所变化,日元遭受抛压,美元指数在一定程度上获得支撑,进而边际上涨。
【南华观点】前期市场对降息预期已充分消化,美联储如期降息后,市场交易逻辑转向“买预期、卖现实”,推动美元指数反弹。后续美国经济数据是决定美元走势的关键因素,且美国政府关门加剧了市场不确定性,若政府持续停摆,将影响10月美联储议息会议的决策基础。其次,国内经济基本面已出现改善迹象,但从经济数据来看,经济仍存在边际走弱压力,仍需政府发力,重点关注政策支撑后国内经济的韧性表现。除此之外,人民币对美元若想实现进一步升值突破,还需关注中间价政策信号的支撑。总体来看,若缺乏内外部环境持续改善与中间价政策信号的双重支撑,人民币对美元难以实现趋势性升值。
【风险提示】海外经济数据超预期、特朗普政策超预期
铜:供应端扰动叠加降息预期,LME铜和Comex铜价大涨
【盘面回顾】假期期间(10月1日0点~10月8日2点),LME铜价强势上涨,于10月3日突破10500美元/吨重要压力位,并于10月6日创出近一年高点,目前维持在10700上下窄幅波动。在此期间,涨幅4.17%。Comex美精铜跟随上涨,涨幅4.92%。
【产业信息】全球铜矿供应干扰频繁是市场焦点。节前印度尼西亚Grasberg铜矿事故对今明两年的全球供应预期急剧收紧。此外,智利等地的铜矿也出现减产事件,共同加剧了铜精矿供应偏紧的局面。供应紧张已传导至冶炼环节,加工费处于低位,部分国内炼企因亏损计划在10月进行检修,预计精炼铜产量将环比下滑。美银美林上调2026—2027年铜价重心,其中2026年铜价预期从每吨10188美元上调至11313美元,2027年预期进一步上调至13500美元/吨。
【核心逻辑】
供应端:矿端供应中断是推高铜价的核心动力。高盛等国际投行已将全球铜市预期从“过剩”调整为“短缺”。
宏观面:美联储的降息预期为铜价提供了金融属性的支撑。同时,市场关注中美关税谈判的动向,任何缓和迹象都可能对铜价造成影响。
【南华观点】受外盘铜价上涨影响,开盘首日上海期铜跳空高开概率较大。空间去看,主力合约有望踏入84000~86000元/吨区间波动。但高铜价下的产业接货意愿存疑是需要警惕的风险点。若节后消费端未能有效跟进,铜价可能存在高位回调的压力。
铝:假期海外铝价强势运行,关注宏观指引
【重要新闻】
1、当地时间10月6日,美国铝业巨头诺维利斯公司(Novelis)位于纽约州奥斯威戈的工厂此前发生的严重火灾导致其关键生产区域完全烧毁,预计将停产至明年初。业内分析人士指出,该工厂为美国汽车行业提供约40%的铝板原料,是福特汽车及其他车企的重要供应商。此次事故将导致福特等车企的部分型号汽车生产出现显著延迟,影响持续数月。2、10月1日晚间,据ADP研究所周三发布的数据,9月私营部门就业人数减少3.2万,创2023年3月以来最大降幅。
【核心观点】假期期间伦铝强势运行,截止10月7日伦铝收于2742美元/吨,主受伦铜带动以及宏观政策影响。10月1日美国9月私营部门就业人数意外减少3.2万,后续美国政府停摆,9月非农就业数据在内的关键报告延迟发布,ADP 数据的重要性被异常放大,降息预期步步升高推动包括铝在内铝价上涨,目前市场普遍认为10月将在降息25个基点。基本面方面,10月6日美国铝业巨头大火导致其或停产至明年初,海外供应预期下滑,前期受基本面压制高度的铝价因此突破2700美元大关。总的来说,目前影响铝价的核心因素为宏观,市场聚焦下阶段美联储降息情况,短期易涨难跌。【策略建议】节前多单分批止盈,未入场投资推荐卖出看跌期权
锌:宏观基本面共振,假期偏强运行
【盘面信息】假期LME锌价2960美元/吨上升至3039美元/吨
【重要资讯】
1、LME库存10月7日最新库存为3.82万吨,较节前下降0.275万吨。
2、美政府停摆,宏观不确定性加深,美元指数下行。
3、10月1日,29Metals宣布其位于西澳大利亚Golden Grove矿山Xantho Extended矿体发生新的地震事件,未造成人员伤亡。公司表示,高品位锌矿石的开采将因地压支护修复而延迟,因此撤回全年锌产量指引。在此期间,公司将开采其他低品位矿源。
【核心观点】假期内外盘锌价偏强运行,主要原因有三。一是供给端小幅扰动,锌矿产量下滑,二是美国政府停摆带来的美元指数下行,三则是库存方面的持续去化。同时降息预期进一步强化也逐步推升了外盘锌价。但是沪锌交易目前仍以基本面为主,预计内外价差节后进一步加深。后续可继续观望整体宏观指引,关注国内外政策以及交易逻辑的变化。
【策略建议】维持内外正套不变,关注出口窗口打开时间转换策略。
铅:外盘窄幅震荡,各驱动对价格影响较小
【盘面信息】假期LME铅价美元1986.8美元/吨上升至2008.5美元/吨
【重要资讯】
1、美政府停摆,宏观不确定性加深,美元指数下行。
2、10月1日,29Metals宣布其位于西澳大利亚Golden Grove矿山Xantho Extended矿体发生新的地震事件,未造成人员伤亡。公司表示,高品位锌矿石的开采将因地压支护修复而延迟,因此撤回全年锌产量指引。在此期间,公司将开采其他低品位矿源。
【核心观点】假期内外盘铅价窄幅震荡,虽然供应端扰动与降息预期并存,但整体来说各驱动对铅价影响不及其他有色金属。LME库存持续去化对铅价进行支撑,供给端维持稳定。预计节后铅价维持震荡态势,当进口窗口打开可能逐步面临下行压力。
【策略建议】目前仍以宽跨策略为主,进口窗口打开可考虑单边操作。
【策略观点】2601合同770-780区间下沿低买。
镍:印尼监管扰动加剧,外盘偏强运行
【重要资讯】
1、印尼能源与矿产部于10月初发布最新通知,要求所有镍矿企业在11月15日前重新申报2025年矿产生产配额(RKAB),新规仅有效一年,叠加更严格的环境与复垦审核,市场担忧短期矿石发运受限。
2、LME库存延续去化,截至10月7日降至6.4万吨,为近三个月低位;而印尼港口及国内保税区到货偏少。
3、国庆假期期间,LME主力合约收于每吨15400美元/吨一线徘徊,较节前重心稍有上移,市场主要受到印尼政策扰动与美元小幅回落提振。
4、假期期间,中国不锈钢与硫酸镍企业开工率略有下降,但部分钢厂节后计划集中补库。
【核心观点】国庆假期期间,外盘镍价整体偏强,主要受印尼政策不确定性推升风险溢价。上游镍矿出货预期收紧与中长期配额不稳定性持续支撑底部空间,下游需求尚未显著改善,硫酸镍价格依旧承压,不锈钢端需求进入季节性高点后的调整期。预计节后内盘将跟随外盘小幅上行,但持续上行动能有限,更多呈现震荡偏强格局。后续重点关注印尼RKAB审批进展、国内不锈钢厂开工节奏及美元指数走势。
【策略建议】短线建议以逢低试多为主,关注外盘持仓与库存变化;印尼矿端扰动不减前提下下行空间受限。
铁矿石:供给扰动增加
【盘面信息】假期外盘铁矿石价格从103.55美元上升至104.1美元。
【重要信息】
1、几内亚西芒杜项目投产加速北部。1、2号区块于9月19日启动首批开采,第一阶段产能达每小时4000吨,预计2025年四季度开始向中国发运,全年贡献产量约 500 万吨。该项目铁品位超 65%,将显著缓解中国对澳矿的依赖。
2、本期全球铁矿石发运量为3279万吨,环比下降5.6%。
3、本期五大材产量维稳,需求增加,库存下降。
4、中国矿产资源集团要求国内钢企及贸易商暂停采购必和必拓新铁矿石,引发澳方担忧。澳大利亚是中国铁矿石最大供应国,必和必拓是澳主要出口商之一。2024年BHP对华出口量(2.49 亿吨)占中国进口总量(12.37 亿吨),比例约为20.1%。澳总理阿尔巴尼斯称禁令 “令人失望”,希望短期解决,强调铁矿石出口对两国经济重要性;财长查尔默斯计划与必和必拓CEO会面。
5、几内亚西芒杜铁矿项目的 “西芒杜赢联盟”,因旗下凯鲁阿内矿发生事故致3名外籍员工死亡,已暂停该矿运营以审查安全流程,事故原因未披露。该项目分两组开发:赢联盟(含中国宝武等)与力拓-中铝合资公司各持两个采矿区块,原计划下月首船出口铁矿石,合计产能1.2亿吨/年(占 2024 年全球总产量5%)。几内亚政府期望借矿场提振经济,暂未明确停运会否影响首船时间表。此外,力拓旗下该项目矿场8月曾因工亡临时停产,几内亚政府在两个开发联合体中均持少数股权,此次事故或短期影响项目推进节奏。
【南华观点】假期铁矿石市场运行平稳,发运稳定在3000万吨以上,需求端钢厂按需补库,终端需求季节性回暖,库存有所下降,基本面边际回升。短期扰动或主要来自于供给端,由于长协价格问题中国矿产资源集团已要求钢厂与贸易商暂停采购以美元计价的BHP海运货;仅少量在岸、以人民币计价且已到港的资源还能交易。目前bhp股价和铁矿石价格还算平稳,市场预计这更是一种谈判的手段,中国没有办法短期内填补bhp的供给缺口。此外,西芒杜再次出现伤亡事故,可能会拖慢投产进程。整体来说,需求回暖叠加供给扰动,预计铁矿石价格短期易涨难跌。
橡胶&20号胶:供需预期偏弱,假期外盘下挫后反弹
【盘面回顾】国庆假期期间,新加坡橡胶(TSR20)与日本橡胶(RSS3)下跌后反弹,收复跌幅。截止10月8日,新加坡橡胶主力报收169.6美分/千克,相比9月30日涨幅为0.36%,日本橡胶期间跌破300日元/千克,后反弹收于306.8日元/千克,相比节前累计涨幅0.59%。
【重要资讯】
1、9月30日晨间,国家统计局发布数据,9 月份制造业采购经理指数 ( PMI ) 为 49.8% ,比上月上升 0.4%;非制造业商务活动指数为 50.0% ,比上月下降0.3 %;综合 PMI 产出指数为 50.6% ,比上月上升 0.1%,我国经济总体产出扩张略有加快。
2、据央视新闻10月7日报道,当地时间10月6日,美国总统特朗普在其社交平台“真实社交”上发文表示,自2025年11月1日起,所有从其他国家和地区进口至美国的中型和重型卡车将被征收25%的关税。
3、10月1日晚间,美国供应管理协会(ISM)公布的数据显示,美国9月ISM制造业PMI指数为49.1,预期为49,8月前值为48.7。美国制造业活动在9月连续第七个月收缩,显示制造业缺乏动能。
4、当地时间10月3日,美国临时拨款法案最终未能落地。随后共和党提出的临时拨款法案也未能获得足够票数通过。联邦政府将继续“停摆”。受美国政府“停摆”影响, 原定于北京时间10月3日晚间公布的美国9月季调后非农就业人口变动、美国9月失业率数据尚未公布。
5、石油输出国组织(欧佩克)5日发表声明说,欧佩克和非欧佩克产油国中的8个主要产油国决定11月维持增产措施,日均增产13.7万桶原油。
【产业表现】国外橡胶期货在国庆假期期间走势偏弱,触底反弹,其中新加坡20号胶期间较抗跌,而日胶RSS3波动幅度更大。宏观方面,美国政府停摆与国际贸易关系紧张加大宏观不确定性。供应端,全球橡胶进入高产季,近期整体天气扰动减小,海南近期受台风影响频增降雨;原油维持增产拖累化工供应端;泰国零关税进程将带来压力,但目前来看,其来带的未来进口增压或集中在杯胶和其中游深色系产品。需求端,欧盟零毁林法案(EUDR)对长期需求结构产生负面影响,而法案延期预期减弱成本支撑。国内轮胎出口出现下滑,或反映前期抢出口带来的滞后副作用,或影响四季度以及明年出口;且下游成品库存压力大,轮胎厂采购意愿偏弱。下游汽车库存指数偏高,新能源汽车补贴政策明年将收紧,汽车配套需求增长仍需政策进一步激励。
【核心观点】从短期来看,四季度内需与出口尚不能绝对证弱,但天气整体有所转好使原料支撑松动,供应上量和库存仍带来压力。中长期来看,全球总产能周期尚未完全达峰,海外供应上量仍具一定弹性,而国内的偏强现实也需要结合持续的宏观利好跟进才能共同构建稳定的需求预期,具有较高韧性的出口增长仍面临国际局势与贸易壁垒等风险挑战,整体中性看待。RU2601预计维持偏弱震荡,参考区间为14900—15500;NR2511震荡区间参考12000—12500。单边建议观望为主,深浅价差低位做扩。
油料:中美谈判预期主导内外盘面
【盘面回顾】假期前中美传再度谈判预期,内盘油料整体走势震荡偏弱,反之外盘假期间走势震荡偏强。
【供需分析】对于进口大豆,买船方面看,巴西升贴水在外盘走强后小幅回落,支撑国内买船成本,近月榨利走弱,油厂继续以采购近远月巴西船期为主,但买船情绪有所降低。到港方面看,10月950万吨,11月850万吨,12月760万吨,在不购买美豆背景下,后续大豆到港预计将在明年一季度后迎来缺口。
对于国内豆粕,盘面交易逻辑中美贸易战背景下继续关注后续大豆供应情况。全国进口大豆港口与油厂库存继续回升,油厂压榨量维持高位,豆粕延续季节性累库趋势。需求端来看,下游饲料厂物理库存维持中性,渠道与下游库存前期备货较多,后续预计采买情绪有限,但预计在养殖高存栏背景下仍将保持刚需水平消费维持。
菜粕端来看,在后续菜系原料到港有限背景下,库存将表现季节性加速去库,中加不断谈判影响盘面预期,短期内跟随豆粕走势为主,加速做多时机需关注后续仓单变化情况。
【后市展望】外盘美豆目前以中美谈判背景下出口需求为主线,而假期间中美谈判预期再起,且特朗普宣称将涉及大豆采购内容,国内自身以关税收入补贴农户,但市场认为在出现实际中国采购订单前将继续维持底部窄幅震荡。短期看假期间季度库存报告影响中性,关注10月USDA报告是否会对前期单产进一步调整;巴西大豆种植进度继续修复,整体新作暂无较大产量问题;内盘豆系上方空间受制于近月高库存压力,同时中美谈判影响短期情绪交易,内盘预计表现承压,但可关注成本支撑下的做多估值修复机会;内盘菜系继续关注中加谈判结果为主,短期内受自身供应修复预期与豆粕影响。
【策略观点】M2601前期3300卖看涨备兑持有。
白糖:波动大,最终可能价格变化不大
【盘面回顾】国庆假期期间,海外原糖价格起伏较大,但最终与节前价格变化不大。Unica数据显示,巴西中南部9月上半月产糖362万吨,同比增加15.72%,甘蔗压榨量为4597万吨,同比增长6.94%。制糖比为53.49%,高于去年同期的47.74%,累计制糖比仍高达52.85%,高于去年同期的48.95%。累计产糖已经达到3038.8万吨,仅相比去年下降0.08%。由于巴西采取高的制糖比策略,导致最终产量已经和去年缩小差距十分明显。接下来是亚洲的压榨期,由于印度和泰国的丰产预期,糖价在拉升至16.88美分后应声回落。
国内方面,华南地区连续遭受台风桦加沙、博罗依、麦德姆影响,其中博罗依登陆越南,但洪水流入广西崇左,麦德姆风力稳定停留时间长,有较多甘蔗遭遇倒伏,预计整体产量会因此下降。不过由于今年种植面积大幅增加,虽然丰产预期可能因此略有回落,但最终产量可能仍保持一定增长。
【南华观点】预计节后郑糖价格可能有所上涨,但整体上涨空间有限,受全球供应过剩压制影响,后续走势可能先强后弱。
棉花:外盘震荡下行,国内新棉收购价小幅回升
【盘面回顾】国庆假期期间,美棉震荡下行,下破65美分/磅,美国政府停摆,数据发布推迟,市场不确定性加剧,同时美元指数反弹,新棉正处于收获阶段,棉价受到压制。
【产业表现】
1、据美国农业部统计,截至9月28日当周,全美棉花采摘进度16%,同比落后3%,较近五年均值持平;全美棉株整体优良率47%,同比提高16个百分点。
2、洲际交易所(ICE)公布数据显示,截至10月6日,ICE可交割的2号期棉合约库存为17,891包。
【核心逻辑】当前美棉正处于采摘阶段,美棉优良率维持中性偏高水平,关注十月USDA报告调整情况。国庆期间,国内北疆机采棉陆续开秤,南疆机采棉尚未大量上市,前期受降雨影响,籽棉水分偏高,后续水分下降,且随着气温回落,部分棉区采摘进度放缓,棉籽价格也回落至2.1元/公斤左右,籽棉收购价格小幅回升,当前收购价多集中在6.0-6.2元/公斤左右,轧花厂整体收购态度偏于谨慎。下游旺季逐渐步入尾声,成品库存有所去化,但纱厂对原料基本维持刚需补库。
【策略观点】短期籽棉收购价格小幅回升,棉价跌势或延缓,但下游旺季逐渐走弱,市场信心不足,同时新棉供给压力将逐渐显现,丰产格局之下棉价面临较大的套保压力,策略上仍以反弹沽空为主。
玉米:假期现货价格普跌,华北产区遭遇连续降雨影响收获
【盘面信息】假期CBOT玉米小幅收高,活跃合约期价由416美分/蒲式耳上涨至419美分/蒲式耳;
【现货信息】十一假期间,玉米现货价格普跌,东北产区领跌,天气晴好为主,收获进度正常推进,上市量增加导致企业收购报价大面积下调,30水潮粮玉米价格大范围跌破0.8元/斤关口,较节前下跌0.01-0.04元/吨不等;华北产区遭遇连续降雨,收获进度延迟,新粮质量出现下降,价格普跌,但上市进度偏慢,部分深加工企业有提价收购现象,价格较东北产区相对抗跌;锦州港口新季玉米收购作业增多,15水玉米平仓价格2120-2140元/吨,较前期旧季价格2280元一线出现大幅度回落;
【核心观点】十一期间,随着现货上市增多,冲击新季价格持续走低,玉米新粮价格较9月开秤价格普遍下跌超100元/吨,预计节后期货端将集中体现现货累跌利空因素,而华北产区因降雨带来的质量问题或形成先跌后涨影响,尤其是东北产区优质玉米在价格持续回落后将体现性价比,由于10月是产区玉米集中上市期,价格压力较大,期现价格将以承压运行为主,不排除出现非理性下跌,关注政策端收储动向。
【策略建议】节前如有布局空单持有为主,如开市跌幅较大,可考虑适当减仓,注意政策端变化带动价格反抽风险,下方关注2050元一带支撑。
投资咨询业务资格:证监许可【2011】1290号
重要申明:本文内容由南华研究院分析师分析师潘响(Z0021448)/靳晚冬(Z0022725)/夏莹莹(Z0016569)/王映(Z0016367)/杨歆悦(Z0022518)/边舒扬(Z0012647)/周甫翰(Z0020173)/陈嘉宁(Z0020097)/傅小燕 (Z0002675)/徐晨曦(Z0001908) / 揭婷( Z0022453)提供 。内容及观点仅供学习和参考,不构成任何投资建议。市场有风险,投资需谨慎。